关于英语专业四八级统测改革通报
作者:waiyu2编辑:来源:
发布时间:2015-09-21点击次数:
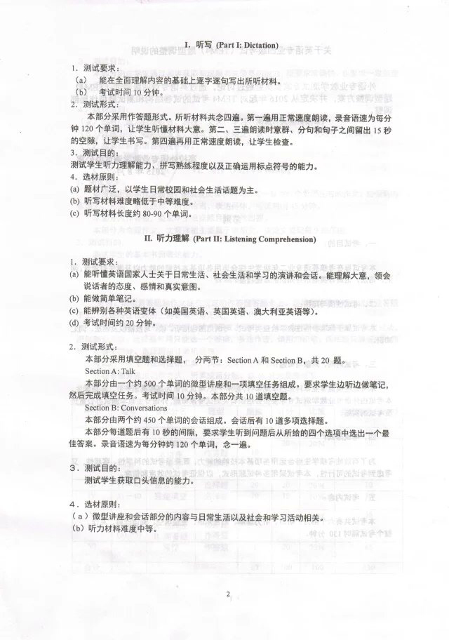
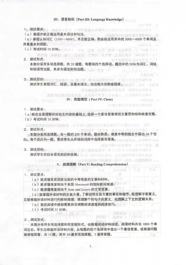
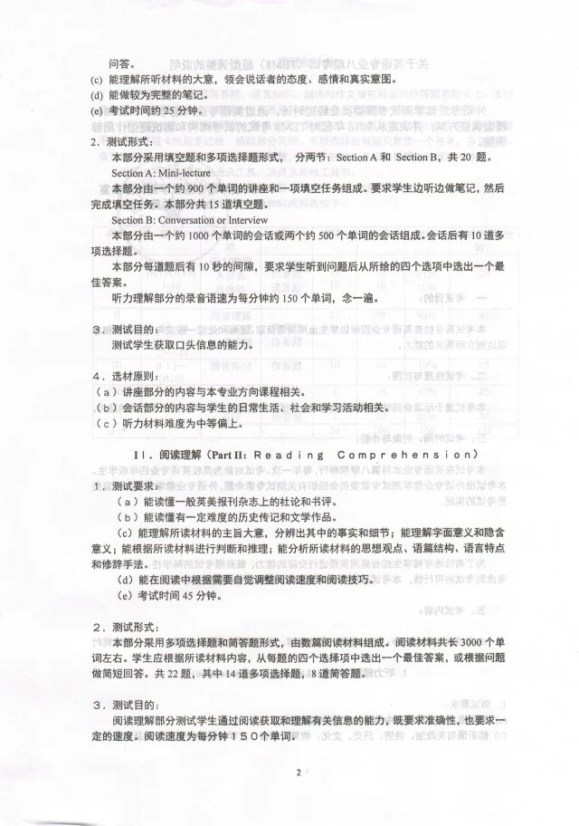
接高校外语专业教学测试办公室文件通知,英语专业四、八级考试于2016年开始进行试卷结构和测试题型局部调整,现就文件具体附录如下,请即将参考的同学做好相关准备。
外国语系








© Copyright 中国·yl7703永利(VIP认证集团)官方网站-Official Website 版权所有 鄂ICP备19016608