首届“知行杯”学生教学技能大赛初赛
作者:编辑:林名仲来源:
发布时间:2024-03-29点击次数:
为深入贯彻党的二十大精神,学习贯彻习近平总书记关于教育的重要论述,落实《中共中央国务院关于全面深化新时代教师队伍建设改革的意见》《新时代基础教育强师计划》关于教师队伍建设的精神,yl7703永利集团拟于2024年4月- 5月举办首届“知行杯”学生教学技能大赛。本次大赛初赛主要事项安排如下:
一、参赛对象
yl7703永利集团2021级全体学生
二、专业方向
英语、商务英语、法语
三、比赛形式
1、现场形式,各班级内进行,每班推荐2名选手进入决赛。
2、比赛内容包括说课和教学设计两大内容,自行选择相关教材内容。
(1)说课:选手根据自选的教材内容进行英语说课,总时间不超过5分钟,PPT演示,总分50分。
(2)教学设计:提交与说课相对应教学内容的教学设计,设计时长为1课时,建议不超过50分钟,A4纸双面打印,总分50分。
四、赛事安排注意事项
1、比赛时间:2024年4月19日前各班完成比赛
2、初赛评审由班级学生和组织教师组成
3、决赛选手报送:截止2024年4月22日,按专业报送至学院办公室
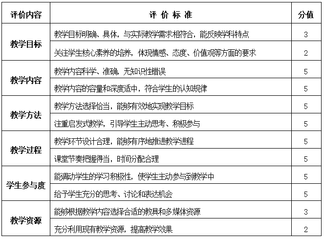
五、评分标准
1、说课(单项50分)

2、教学设计 (单项50分)

yl7703永利集团
